跳到主要內容區
您的瀏覽器不支援JavaScript功能,若網頁功能無法正常使用時,請開啟瀏覽器JavaScript狀態
Search
Menu
Menu
首頁
系統登入
網站導覽
EN
Menu
招生專區
認識金陵
校史願景
校園導覽
金陵五會
行政單位
升學專區
新課綱專區
家庭教育
校務系統
70周年校慶專區
:::
首頁
學務處最新消息
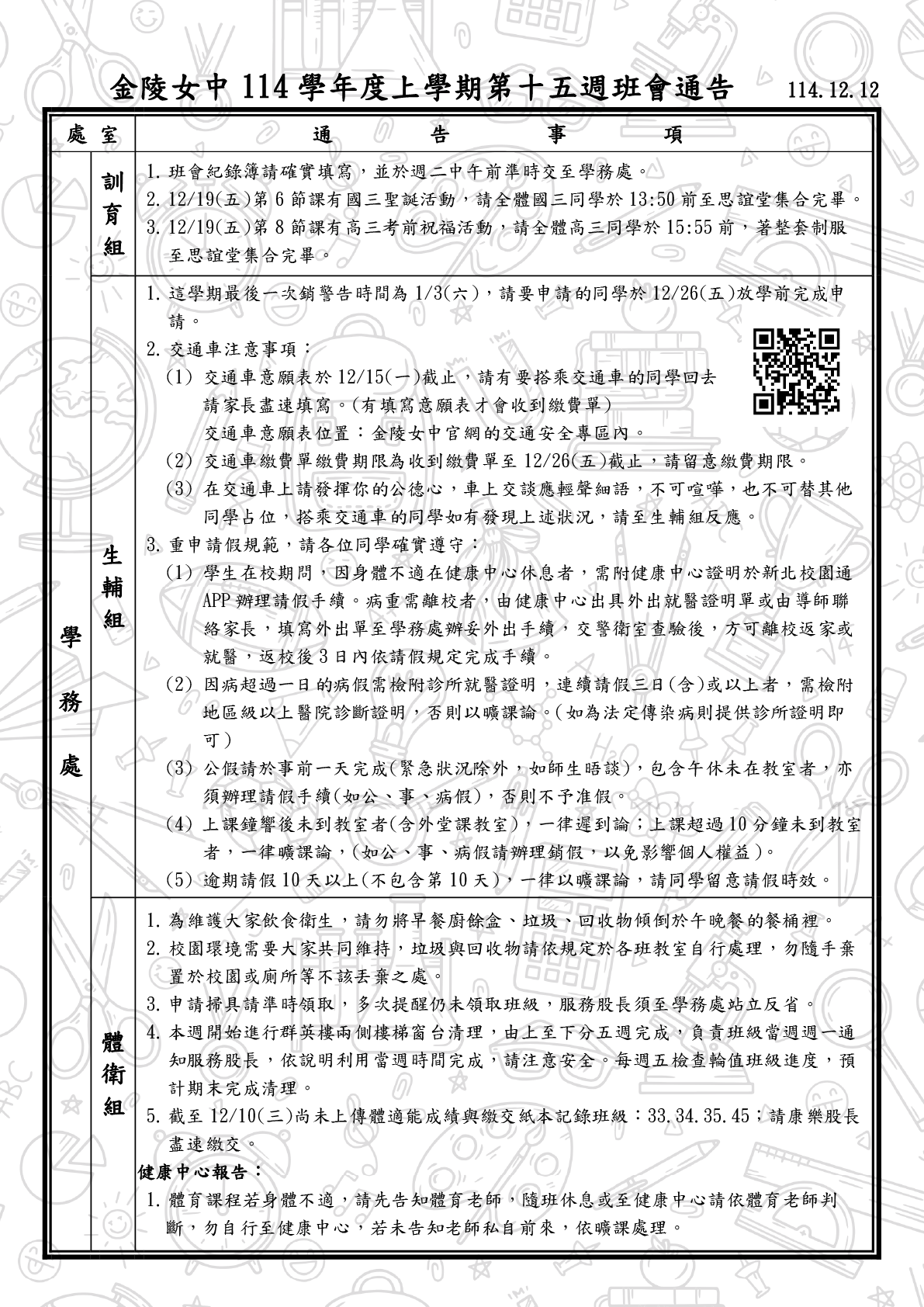
114學年度第一學期第15週班會通告(1212)
瀏覽數:
友善列印
分享
登入成功
Close (Esc)
Share
Toggle fullscreen
Zoom in/out
Previous (arrow left)
Next (arrow right)